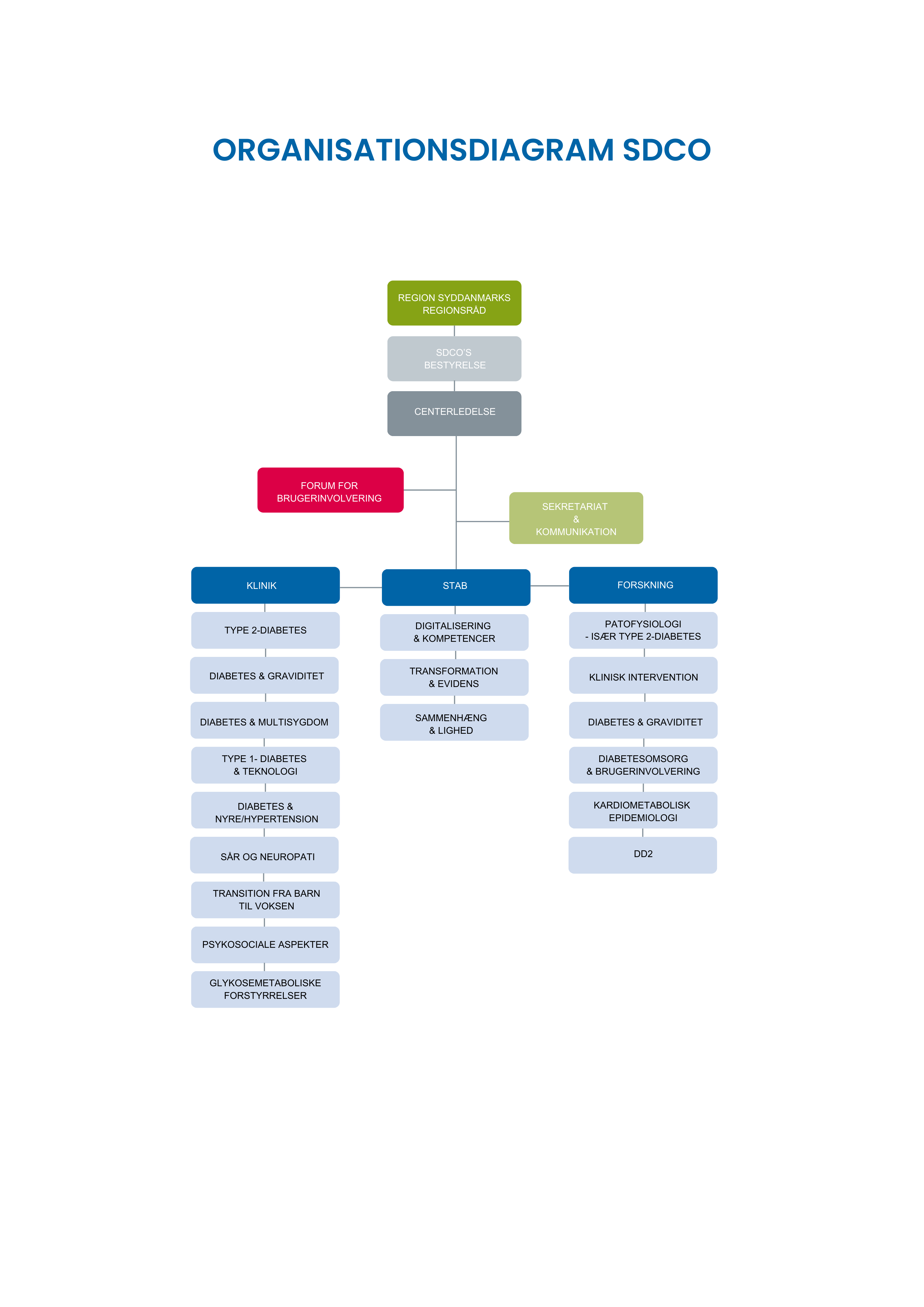
Organisation
Steno Diabetes Center Odense er både en patientrelateret afdeling på Odense Universitetshospital og et regionalt udviklings- og videnscenter
Steno Diabetes Center Odense (SDCO) er driftsmæssigt forankret på Odense Universitetshospital og udgør samtidig et selvstændigt regionalt center med en bestyrelse, egen ledelse og eget budget.
Øverste ledelse udgøres af en centerdirektør, en klinisk ledelse, bestående af en klinikchef og en chefsygeplejerske, en forskningschef og en sekretariats- og udviklingschef.
Bestyrelsen er sammensat af medlemmer, der enten i kraft af sin stilling eller som repræsentant for en sektor har en central rolle i arbejdet med at styrke diabetesbehandlingen i Region Syddanmark.
Medlemmer af bestyrelsen
- Kurt Espersen, Koncerndirektør, Region Syddanmark (formand)
- Jan Erik Henriksen, Centerdirektør, Steno Diabetes Center Odense (tilforordnet)
- Thomas Larsen, Direktør, Sygehus Lillebælt
- Eva Nielsen, Direktør, Sygehus Sønderjylland
- Anne-Marie Bloch Münster, Direktør, Sydvestjysk Sygehus
- Bjarne Dahler-Eriksen, Direktør, Odense Universitetshospital
- Henrik Sillesen, Lægelig direktør (Medical Director), Novo Nordisk Fonden
- Ole Skøtt, Dekan, Syddansk Universitet
- Gitte Østergaard, Direktør, Ældre- og Handicap, Odense Kommune
- Casper Stenderup, brugerambassadør, SDCO
Centeret er organiseret i følgende tre hovedområder
Ansvaret for aktivitet og kvalitet ligger hos klinikledelsen, der også har den direkte dialog med afdelingsledelserne på OUH omkring kliniske retningslinjer og samarbejde om patienterne.
Klinikken (diabetesambulatoriet) er organiseret i følgende 9 fagområder:
- Type 2-diabetes
- Diabetes og multisygdom
- Diabetes og graviditet
- Type 1-diabetes og teknologi
- Diabetes og nyre/ hypertension
- Glukosemetaboliske forstyrrelser
- Sår og neuropati
- Transition fra barn til voksen (fra børne- og ungeambulatorium til voksenambulatorium)
Det psykosociale område
Kontakt klinikledelse
Diabetesforskningen i Region Syddanmark besidder styrkepositioner inden for en række områder herunder patofysiologien til type 2-diabetes (T2D), diabetes hos gravide, individualiseret behandling af T2D, registerbaserede studier f.eks. kohorten ved Dansk Center for Strategisk Forskning i Type 2-Diabetes (DD2). Derfor er det også naturligt, at forskningen på SDCO har et særligt fokus på T2D.
Forskningen er opdelt i seks overordnede områder, herunder DD2, som er finansieret med en særskilt bevilling fra Novo Nordisk Fonden. Hvert område ledes af en programleder:
Kontakt forskningsledelse
Kurt Højlund
Forskningschef
SDCO - Ledelse
(+45) 25 32 06 48 kurt.hoejlund@rsyd.dk Forskningsenheden på SDU
Steno Diabetes Center Odenses stab rummer et sekretariat, der understøtter ledelsen, arbejder med økonomi og HR, yder sekretariatsbistand i diverse mødefora samt koordinerer og planlægger intern og ekstern kommunikation.
Herudover rummer staben følgende tre enheder med hver sin leder, som har ansvar for det faglige indhold i udviklingsprojekterne på deres respektive områder:
- Enheden for Digitalisering og Kompetencer
- Enheden for Transformation og Evidens
- Enheden for Sammenhæng og Lighed
Kontakt stabsledelsen
Ellen Bjerre Zacho
Sekretariats- og udviklingschef
SDCO - Ledelse
(+45) 24 83 57 17 ellen.bjerre.zacho@rsyd.dk
